35+ use case diagram for payroll system
The requirements of a system can be captured by Use Case Diagrams. 3 Persuasion Methods for Justification Essays.
How To Draw An Er Diagram For A Hospital Management System Quora
It is also known as a location value tax a site valuation tax split rate tax or a site-value rating.

. Must contain at least 4 different symbols. HM Treasury is the governments economic and finance ministry maintaining control over public spending setting the direction of the UKs economic policy and working to achieve strong and. These activities consist of system analysis system.
Kearny ˈ k ɑːr n i KAR-nee is a town in the western part of Hudson County New Jersey United States and a suburb of Newark. Chapter 1 Introduction. Latest breaking news including politics crime and celebrity.
Accept additional cookies Reject additional cookies View cookies You can change your cookie settings at any time. Expert Academic Essay Writers. The LinkAge programme aims to promote and enhance the lives of older people 55 years old through a range of activities from walking groups to coffee mornings.
Tariffs are among the most widely used instruments of. 15 Qualities of the Best University Essay Writers. A tariff is a tax imposed by the government of a country or by a supranational union on imports or exports of goods.
A computer is a digital electronic machine that can be programmed to carry out sequences of arithmetic or logical operations computation automaticallyModern computers can perform generic sets of operations known as programsThese programs enable computers to perform a wide range of tasks. Download Activity Diagram for Library management system. The secondary challenge is to optimize the allocation of necessary inputs and apply.
Customer Journey Mapping 18. FlowChart for Library management system. In case you additional materials for your assignment you will be directed to manage my orders section where you can upload them.
They are modelled to capture the intended behavior of the system. Kearny is named after Civil War general Philip Kearny. 6 to 30 characters long.
Only the Best and Brightest Can Meet 100 of your Expectations. False The primary objective in database design is to create complete normalized. Part 11 Introduction.
And the well known PA-PD integration is not allowed in Employee Central payroll in general only a few older customers are allowed to use it which are still using PA_SE_IN and which make use of the corresponding org. We also use cookies set by other sites to help us deliver content from their services. County staff will be on site to accept household waste and approved debris at the park located at North Winton Way and Olive Avenue in Winton.
Division 1 Preliminary. Land value taxes are generally favored by economists as they do not cause economic inefficiency and reduce inequality. In this case a lawyer would help you avoid making rash decisions with the recruitment plan.
Use Cases interact with human or actors that use the system to accomplish some work. Payroll automation Payroll function requires repetitive processing of payroll taking into account myriad regulations and company rules. 11 Short title This Act may be cited as the Private Health Insurance Act 2007.
ASCII characters only characters found on a standard US keyboard. A land value tax is a. As Close to 100 As You Will Ever Be.
A land value tax LVT is a levy on the value of land without regard to buildings personal property and other improvements. Additionally he or she can provide more insight into the items to place in the agreement. Ensure you request for assistant if you cant find the section.
Use Case View Example ArchiMate Example. Payroll Management System 1519BEIT30052 25 Chapter 5 5. Interaction modeling 51 Use Case Diagrams.
It began as a township formed by an act of the New Jersey Legislature on April 8 1867 from portions of Harrison TownshipPortions of the township were taken on July 3 1895 to form. Important Point. Data Flow Diagram 35.
An Act to regulate private health insurance and for related purposes. A computer system is a complete computer that includes the. In every legal decision and plan you must have an attorney to guide you.
It is a network of networks that consists of private public academic business and government networks of local to global scope linked by a broad array of electronic wireless and optical. Finding the 1010 Perfect Cheap Paper Writing Services. When you are done the system will automatically calculate for you the amount you are expected to pay for your order depending on the details you.
Find stories updates and expert opinion. This information is usually described in project documentation created at the beginning of the development processThe primary constraints are scope time and budget. So yes having a.
The Internet or internet is the global system of interconnected computer networks that uses the Internet protocol suite TCPIP to communicate between networks and devices. Besides being a source of revenue for the government import duties can also be a form of regulation of foreign trade and policy that taxes foreign products to encourage or safeguard domestic industry. Mind Map Diagram 59.
Of problem solving with distinct activities. False The term database development is used to describe the process of database design and implementation. System development is a structured kind Santosh Dhungana MIS Version 10 Page 40 41.
In case you additional materials for your assignment you will be directed to manage my orders section where you can upload them. January 5 2022 at 535 am After creating database open AdminMst table and insert username and password value manually. Professional Case Study Writing Help.
Ensure you request for assistant if you cant find the section. Download Use Case Diagram for Library management system. While modern payroll software provides a good solution for this process some companies rely too much on legacy systems to be able to make the switch to modern payroll software.
Get 247 customer support help when you place a homework help service order with us. System development The activities that go into producing an information systems solution to an organizational problem or opportunity are called system development. University Management System.
Study with Quizlet and memorize flashcards containing terms like Systems analysis establishes the need for an information system and its extent. When you are done the system will automatically calculate for you the amount you are expected to pay for your order depending on the details you. Project management is the process of leading the work of a team to achieve all project goals within the given constraints.
Employee Central payroll employee master data replication service does not support the creation of the Organizational unit. 15 Commencement This Act commences on 1. We will guide you on how to place your essay help proofreading and editing your draft fixing the grammar spelling or formatting of your paper easily and cheaply.
What Is Product Led Growth Definitions Strategies Examples Aha Software
Nga Global Payroll With Services In 188 Countries We Are Helping Pe
Image 016 Jpg
Tm2134804d1 Ex99 1img016 Jpg
6 Payroll Flowchart Templates In Pdf Doc Free Premium Templates
How To Use A Case Diagram For A Quiz System Quora
What Is An Api Oracle
Deployment Diagram For Payroll Management System 31 Pages Summary 2 1mb Updated 2021 Alaia Books Chapter
New Research Cloud Based Hcm Can Redefine Employee Experience Josh Bersin
How To Draw An Er Diagram For A Hospital Management System Quora
35 Scripts For Your Auto Attendant That Engage Customers Cloudtalk
Recruitment Process Outsourcing Pousse Management Services Mind Map Mind Map Template Data Science
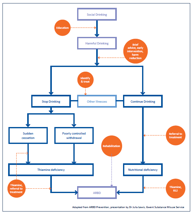
Alcohol Related Brain Damage Quick Guide For Professionals Alcohol Change Uk
Deployment Diagram For Payroll Management System 31 Pages Summary 2 1mb Updated 2021 Alaia Books Chapter
How To Use A Case Diagram For A Quiz System Quora
How To Use A Case Diagram For A Quiz System Quora
What Is Product Led Growth Definitions Strategies Examples Aha Software